学院介绍
历史沿革
办学概况
领导团队
行政机构
学院地图
育人概况
本科生
研究生
非全日制专硕
学生工作
院士学者
教师名录
博士后
人事服务
科研机构
科研基地
科研服务
实验室管理
科研合作
党建动态
学习园地
党员风采
党建指南
通知公告
外事指南
学生交流
合作动态
捐赠鸣谢
校企合作毕业设计
合作方式
校友动态
知名校友
校友名录
成长印迹
校友服务
校友捐赠
365英国上市公司官网2025年秋季师资招聘启事
2025年秋季科研型教师系列招聘启事
海外优青(新增批次),诚邀您依托申报!
365英国上市公司官网关于新生和毕业生党员办理党员组织关系转移手续的规定
学术报告信息申报、发布和认证流程
高频词汇:
搜索:
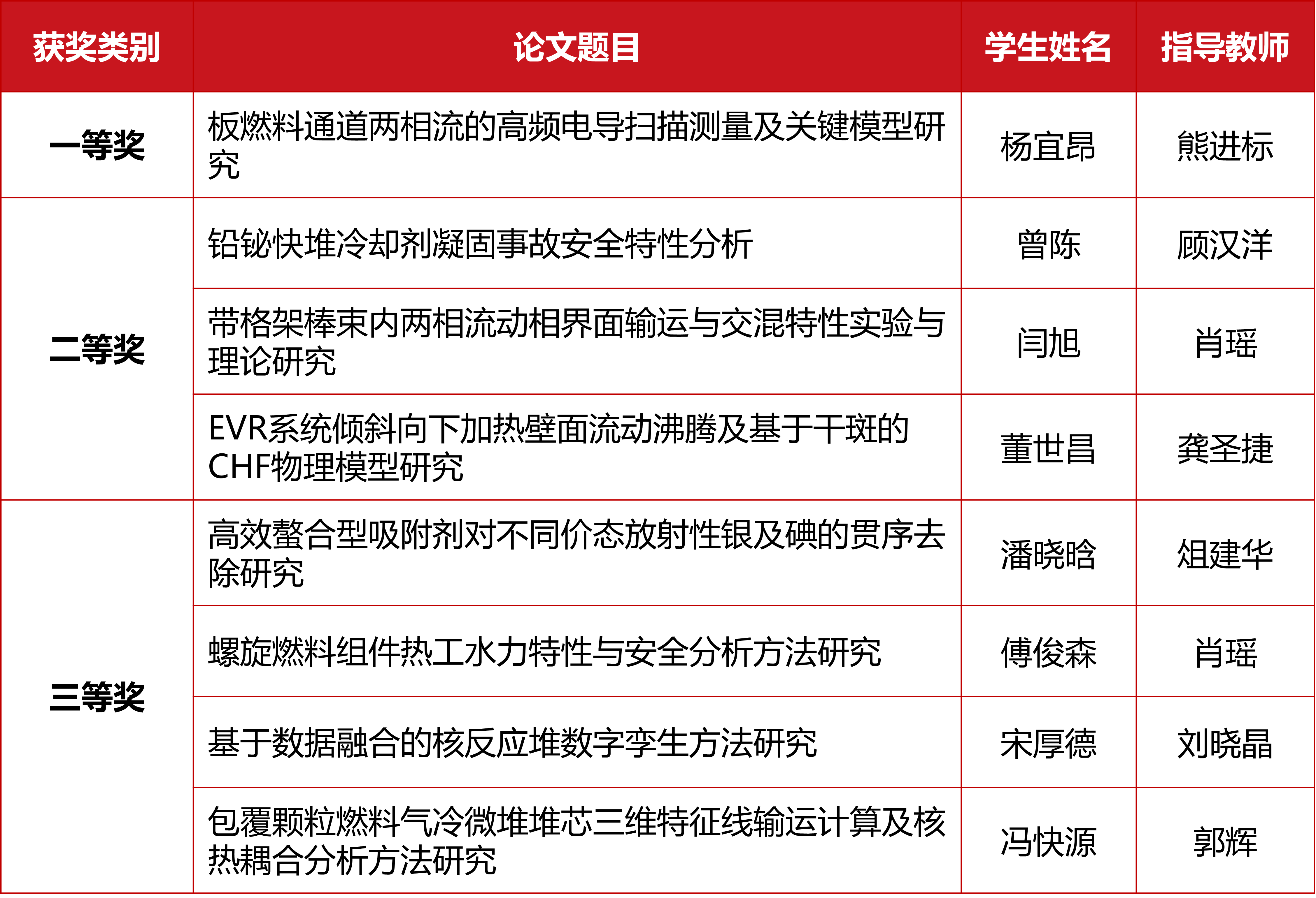
近日,第三届中国核工业教育学会优秀博士学位论文获奖名单公布,365英国官网1篇论文获一等奖,3篇论文获二等奖,4篇论文获三等奖。
获奖名单如下:
图为部分获奖者,依次为闫旭、杨宜昂、董世昌
中国核工业教育学会于2023年设立“优秀博士学位论文奖”,旨在推进核科学与技术领域的科技进步与创新发展,激励核科学与技术学科优秀青年人才潜心开展科学研究,产出高水平学术成果,提高博士学位论文质量,推动核学科拔尖创新人才培养。
上一篇
下一篇